
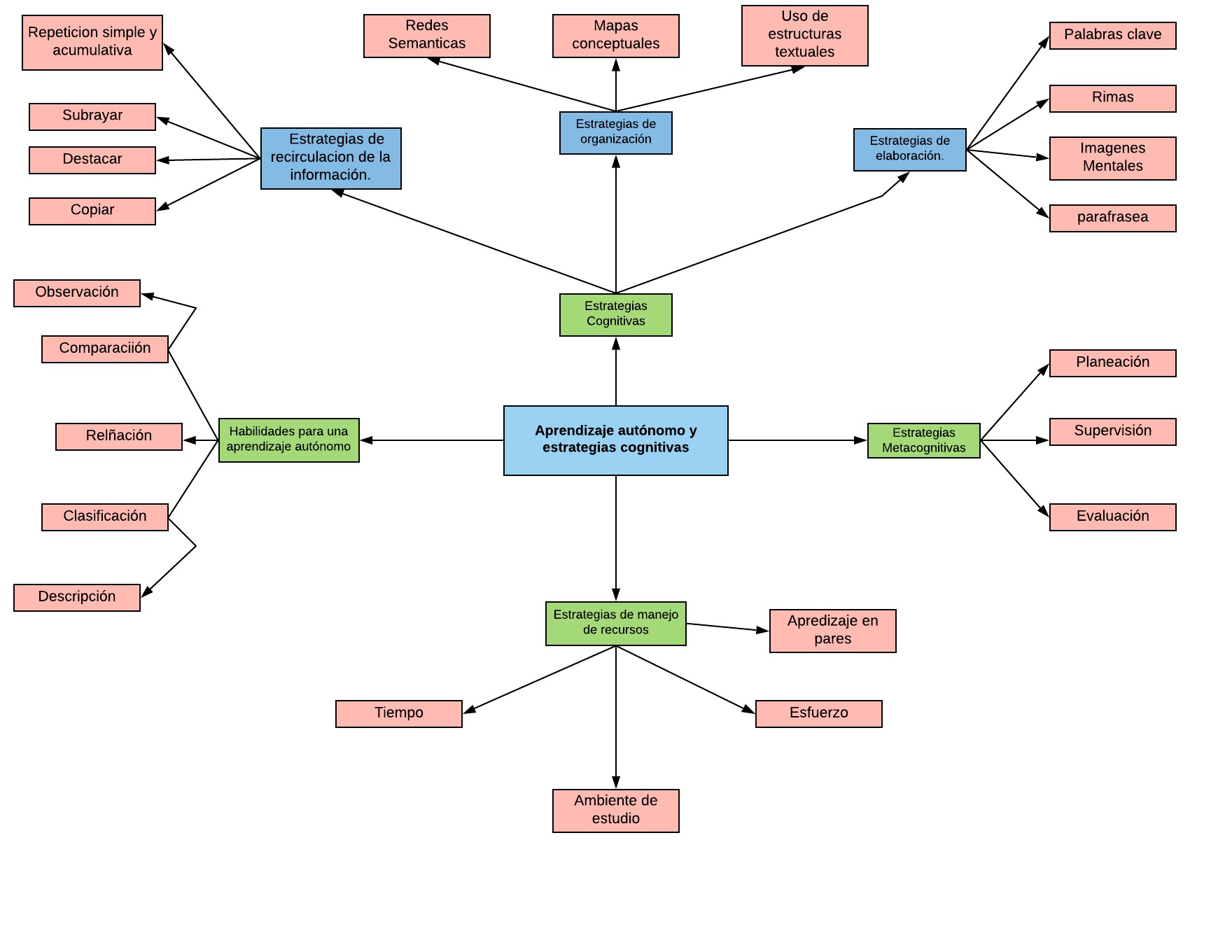
A través del siguiente diagrama, lograremos ver algunas de las estrategias de aprendizaje cognitivo y las habilidades que debemos requerir para lograr un aprendizaje autónomo.

A través del siguiente diagrama, lograremos ver algunas de las estrategias de aprendizaje cognitivo y las habilidades que debemos requerir para lograr un aprendizaje autónomo.
Deja un comentario